Efficient coding of visual information in neural computations

Laurent Perrinet

LACONEU 2019: 5th Latin-American Summer School in Computational Neuroscience, 16/1/2019

Olshausen and Field (1997) Sparse coding with an overcomplete basis set: A strategy employed by V1?

Olshausen and Field (1997) Sparse coding with an overcomplete basis set: A strategy employed by V1?

Olshausen and Field (1997) Sparse coding with an overcomplete basis set: A strategy employed by V1?

Bosking et al. (1997) Journal of Neuroscience

Kremkow, LP, Monier, Alonso, Aertsen, Fregnac, Masson (2016) Push-pull receptive field organization and synaptic depression: Mechanisms for reliably encoding naturalistic stimuli in V1

Kremkow, LP, Monier, Alonso, Aertsen, Fregnac, Masson (2016) Push-pull receptive field organization and synaptic depression: Mechanisms for reliably encoding naturalistic stimuli in V1

Kremkow, LP, Monier, Alonso, Aertsen, Fregnac, Masson (2016) Push-pull receptive field organization and synaptic depression: Mechanisms for reliably encoding naturalistic stimuli in V1

Kremkow, LP, Monier, Alonso, Aertsen, Fregnac, Masson (2016) Push-pull receptive field organization and synaptic depression: Mechanisms for reliably encoding naturalistic stimuli in V1

Outline

  1. Efficiency, vision and neurons
  2. Sparse coding in the retina?

  3. Sparse Hebbian Learning

Ravello, LP, Escobar, Palacios (2018) Scientific Reports

Ravello, LP, Escobar, Palacios (2018) Scientific Reports

Ravello, LP, Escobar, Palacios (2018) Scientific Reports

Ravello, LP, Escobar, Palacios (2018) Scientific Reports

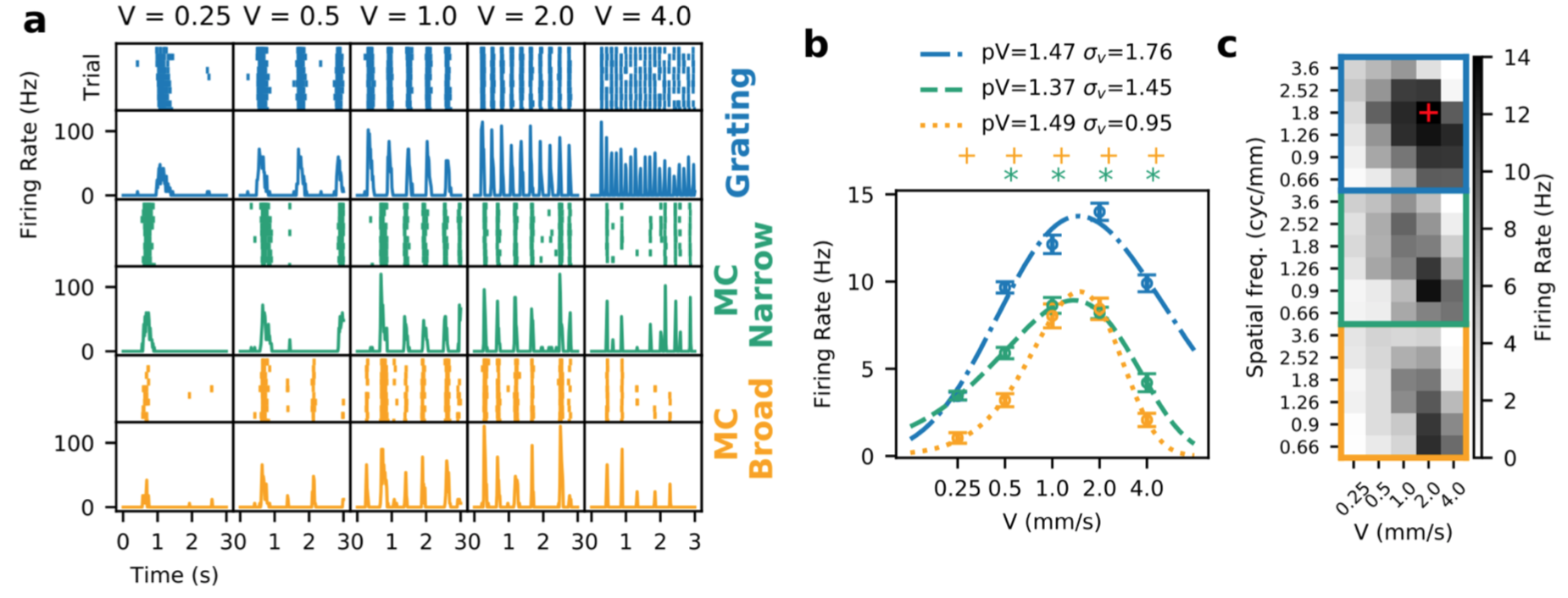
Ravello, Escobar, Palacios, LP (2019) in prep

Olshausen and Field (1997) Sparse coding with an overcomplete basis set: A strategy employed by V1?

Ravello, Escobar, Palacios, LP (2019) in prep

Ravello, Escobar, Palacios, LP (2019) in prep

Ravello, Escobar, Palacios, LP (2019) in prep

Outline

  1. Efficiency, vision and neurons
  2. Sparse coding in the retina?
  3. Sparse Hebbian Learning

(from http://cs231n.github.io/convolutional-networks/)

Efficient coding of visual information in neural computations

Laurent Perrinet

LACONEU 2019: 5th Latin-American Summer School in Computational Neuroscience, 16/1/2019